吉利汽车如何靠NPDS体系打造产品竞争力?

发布者:睿创咨询

发布:2025-04-02 10:00:00

阅读:224

睿见 | 逆势飙升,吉利汽车如何靠NPDS体系打造产品竞争力?

 喻锦宜 睿创咨询
 
图片
图片

 

导言

Introduction


吉利汽车3月20日公布的财报数据显示,其2024年净利润飙升213%,达到166亿元人民币,远超市场预期。这背后的关键推动因素之一,就是吉利汽车长期践行的集成产品开发体系(IPD)的具体实践——NPDS体系。

 

正文字数 | 1343

预计阅读 | 3分钟

 

吉利汽车3月20日公告称,2024年全年净利润飙升213%,达到166亿元人民币(23亿美元),高于分析师预期的146亿元。
由于规模经济效应、产品结构优化以及汽车结构和技术的进步增强了吉利汽车的成本控制,其整体毛利率提升0.6个百分点,达到15.9%,取得了令人瞩目的成绩。特别地,吉利全年销量增长32%,达到了210万辆,净利润同比飙升213%。这一成就的背后,离不开其NPDS(New Product Develop System)管理体系的支撑。
在汽车行业竞争日趋激烈的今天,如何高效开发满足市场需求、高质量的产品,成为企业核心竞争力的关键所在。集成产品开发体系(IPD)正是解决这一挑战的有力武器。吉利汽车基于沃尔沃VPDS体系,结合自身实际需求,于2018年导入了适合自己的小IPD实践——NPDS(新产品开发体系),取得了显著成果。
  图片
节选至《2018年吉利控股集团社会责任报告》
正如,吉利汽车创始人李书福在社会责任报告中所说:“吉利汽车深化精品车发展战略,采用行业领先的NPDS 研发体系,自主研发 BMA 模块化架构,实现中国品牌L2级别车型量产'零突破,销量逆势增长'”。
图片
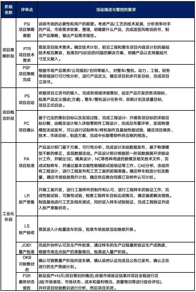
NPDS(New Product Develop System)是吉利集团构建的覆盖产品全生命周期的集成产品开发体系,整个开发阶段包含11 个项目级里程碑,这些里程碑定义了 16 个业务职能的流程框架
图片
NPDS流程概述
图片
NPDS评审点与阶段
 
 与原有体系比,NDPS中更强调项目启动之前的分析和研究,在充分调研和分析产品平台化模块化策略的前提下,规划产品群以应对市场竞争。其显著特征包括:
  • 全生命周期管理:NPDS将产品开发视为从前期市场分析到售后服务的全过程管理,告别了传统仅关注工程开发的模式。
  • 跨部门协同与平衡:通过车型线管理实现市场、造型、采购、制造等部门的高效协同。
  • 平台化与模块化架构:通过BMA、CMA等平台架构,提升研发效率并降低成本。
  • 清晰的流程定义与详细的操作手册:实现过程、交付物、模板、方法工具的高度标准化。
图片
吉利的NPDS流程划分为策略、概念、工业化三个阶段:
图片
各阶段严密的节点评审和风险管理机制,帮助吉利有效识别、规避风险,确保项目的顺利推进。但是,对比通用的决策评审DCP和技术评审TR,吉利汽车NPDS体系中的评审点有什么变化呢?后续文章将为大家揭晓答案。
图片
吉利汽车通过NPDS体系的建设与实施,成功推出了众多市场高度认可的车型,如博越、星越、领克系列等,产品质量与用户满意度显著提升。同时,NPDS体系也帮助吉利实现了敏捷化转型,面对快速变化的市场能够灵活调整和快速响应。
吉利的成功实践证明,构建一套完整、系统化的集成产品开发体系,需要跨越理念渗透与执行韧性的双重挑战。这一过程并非一蹴而就,而需要长期陪伴与深度指导。上海睿创企业管理咨询有限公司二十年专注IPD领域研究与实践,凭借卓越的理论自信与丰富的实践经验,通过“专家驻场+长期陪伴”的独特服务模式,帮助企业从体系搭建到文化生根,实现从研发效率跃升到产品竞争力突破,助力企业在激烈市场竞争中构建以IPD体系为核心的竞争优势。
未来,吉利的NPDS仍将不断迭代优化,助力吉利迈向全球化发展新高度,也为更多企业提供了实践路径与方法论的启发。

 

- 联系方式 -

咨询 报名 转载 投稿 请联系
李女士 13918541648
孙先生 18800381056

 

扫码联系,欢迎联系

图片